当前位置: 首页 > 篮球 > CBA

不服不行!3年前他急流勇退,如今率队进4强,“老东家”却成烂队

2025-12-31 16:12:27
来源:金山话体育

“一个成功者,有三个因素,眼光、胸怀和能力。”。如今的CBA联盟中,有能力的主帅不在少数,但具备因材施用的眼光,容人容事的胸怀,以及运筹帷幄能力的教头,则是凤毛麟角。42岁的刘维伟,被球迷戏称"哼艹指导",也许他能算一个……



刘维伟是辽宁阜新人,1998被浙江万马篮球俱乐部选中,从此开始职业篮球生涯。效力浙江队期间,刘维伟作为球队后卫,曾得到恩师蔣兴权的重点培养,有过单场23分5篮板7助攻的数据。2010年,由于俱乐部需要,刘维伟退役担任了浙江男篮青年队主教练。




刘维伟在执教浙江稠州银行青年队期间,组建全运会队伍,带队获得了2015年、2016年全国U16第一名、2015年全国U17篮校杯第一名、2016年全国U17第一名、第一届青运会亚军的好成绩。在他执教青年队几年中,成功培养了程帅澎、陆文博、王奕博等一批青年才俊,这些球员最后都成了浙江男篮骨干,程帅澎、陆文博还成为了国手级球员。



2017年,刘维伟正式出任浙江稠州银行俱乐部主教练。刘维伟上任伊始,他干的第一件事,就是不远几千里,登门拜访恩师蒋兴权,请他出山作他的坚强后盾。老爷子经不起他三番五次的软磨硬泡,最终再度出山,辅佐弟子刘维伟。



2019-2020赛季,刘维伟带领浙江稠州金租球队,取得30场胜利,胜率65.2%,均场得分109.2。2020年,刘维伟还担任2020CBA全明星赛南区明星队的助理教练。2021-22赛季,浙江男篮在刘维伟率领下,取得了常规赛第4名的好成绩,刘维伟因此入选中国篮协国家队教练人才库名单。



令人意想不到的是,2022年4月9日,浙江男篮在季后赛8进4的比赛,0比2不敌广东队,无缘4强,赛后的发布会,刘维伟单方面宣布,自己需要休息,不再担任球队的主教练。



据说,刘维伟辞职的那个夜晚,他为了躲避弟子们,都不敢回自己的房间,而是躲在杜锋房间里……
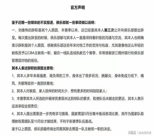
三天后,浙江稠州职业篮球俱乐部官方宣布,经俱乐部慎重研究并报董事会批准,同意刘维伟辞去俱乐部男篮一队主教练一职。值得一提的是,这份公告洋洋洒洒近千字,重点意思为,刘维伟辞职是其个人原因,俱乐部对他工作很支持和包容;本赛季选的外籍不好,他本人表示应该承担全部责任;当年俱乐部不同意放威姆斯,是教练组选择了放弃……



浙江男篮俱乐部的官宣,用一种巧妙而温和的口气,将责任悄悄转嫁,把管理层责任摘得是干干净净。而这,恰恰让大家产生一种直觉,刘维伟与俱乐部高层之间,有事……



2022年5月,求贤若渴的青岛男篮俱乐部,正式向外界官宣,刘维伟加盟青岛男篮,出任球队主教练。
刘维伟出任青岛队主教练后,短短几年间,让这支球队的气质和即战力,发生了翻天覆地的改变。上个赛季,青岛队在刘维伟带领下,一路过关斩将,杀进季后赛。季后赛1/4决赛,刘维伟遭遇家庭风波,但他顶住了压力,以2-1淘汰“老东家”浙江队,成功晋级半决赛。



进入半决赛后,面对实力强大的广厦男篮,青岛队一度2-1拿到赛点,结果关键时刻“刺儿头”韦瑟斯庞捣蛋,被广厦完成大逆转,无缘晋级CBA总决赛。



本赛季,厉兵秣马的青岛男篮,再次卷土重来。尽管刘维伟失去了杨瀚森(去NBA),但经过他近几年的精心培养,王睿泽、段昂君、赵嘉义、吕俊虎等,已成为球队中流砥柱,弟子王奕博的千里投奔,加上刘维伟挑选外援的独辣眼光,如今青岛队的阵容实力,足以与CBA联盟任何一支球队,掰一掰腕子。




截止CBA常规赛前8轮,青岛队以1负7胜的战绩,排在积分榜第4位。与上届总决赛冠亚军广厦、北京队,战绩相同、并驾齐驱。




值得一提的是,与青岛队如今战绩显赫相比,刘维伟的“老东家”浙江队,如今却成了烂队。新赛季开赛至今,浙江队战绩为3胜5负,丁伟也再次下课,目前球队内忧外患,基本上退出了争冠之列。




“人才难得而易失,人主不可不知之。”。浙江男篮俱乐部没能留住刘维伟,一步走错,满盘皆输!
各位大神: 小编码字不易,点个赞再走呗,谢谢啦!
微信
朋友圈

最新资讯
最新录像
最新集锦
热词推荐